Mengamalkan adab dalam bersosial dalam kehidupan seharian. Fungsi Seni Bagi Sosial 1.
Isl Minggu 1 Unsur Unsur Seni Dalam Pendidikan Pdf
Seni Dalam Pendidikan diperkembangkan dalam diri murid untuk menajamkan lagi instuisi persepsi imaginasi dan konsepsi mereka.
. Seni Dalam Pendidikan yang mengintegrasikan tiga komponen akan melengkapkan pembinaan otak kanan dan otak kiri. Dalam seni visual ianya lebih melibatkan lukisan manakala seni pergerakan melibatkan penggunaan ruang dalam sesuatu aktiviti. Seni Sebagai Alat Pemenuhan kebutuhan Emosional B.
Gerak Tari dapat dibagi menjadi dua yaitu. John Dewey 1919 menyatakan pendidikan adalah satu proses untuk mengembangkan kecerdasan manusia sekolah seharusnya memberi kanak-kanak kebebasan. Bertitik tolak daripada pengintergrasian inilah perkembangan menyeluruh dari segi jasmani emosi rohani dan intelek akan berlaku.
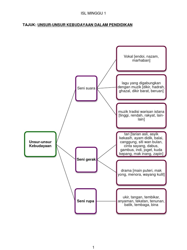
Hal ini merujuk pengintegrasian tiga mata pelajaran seni iaitu seni visual seni muzik dan seni pergerakan akan dapat menarik minat murid. Seni Sebagai Media Agama Kepercayaan 2. Elemen-elemen tersebut ialah seni visual seni pergerakan dan juga seni muzik.
Seni Sebagai Alat Pemenuhan Kebutuhan Fisik 2. Misalnya bagi masyarakat tradisional seni petunjukan berfungsi ritual keagamaankepercayaan pendidikan dan hiburan. Seni dalam pendidikan merupakan sesuatu yang menggabungkan tiga elemen penting iaitu seni visual seni pergerakan dan juga seni muzik.
Tata Rias dan Tata Busana Iringan Tempat pertunjukan Properti Tata Lampu GERAK TARI Sebuah proses perpindahan dari satu sikap tubuh yang satu ke sikap yang lain. Seni adalah berkaitan dengan hal-hal mengenai keindahan atau estetika yang merangkumi aspek-aspek jasmani dan rohani individu dan juga masyarakat. Matlamat seni dalam pendidikan 112 Objektif.
Beberpa hal terkait seni pertunjukan yang harus diketahui adalah peran unsur dan nilai. Tiga unsur dalam Seni Dalam Pendidikan iaitu seni visual muzik dan juga pergerakan perlulah digabungkan dengan semaksimum mungkin bagi menjadikan proses pengajaran dan pembelajaran berlaku dengan berkesan dan kreatif. Matlamat ialah untuk melahirkan individu yang berbudaya dengan mengamalkan.
Setiap pergi ke sawah Budir membawa. Visi Kementerian Pendidikan dan Kebudayaan tahun 2015-2019 adalah terbentuknya insan serta ekosistem pendidikan dan kebudayaan yang berkarakter dengan berlandaskan gotong royong. Elemen seni dalam pendidikan bagi mewujudkan sesi PdPc yang lebih efektif dan bermakna Kerangka Konsep Topik Kajian DSKP Elemen Kit Seni yang Pembelajaran Seni Dalam Standard diterapkan Tangga Pendidikan Pembelajaran Bahasa 211 iii Seni Visual Suku Melayu Muzik dan Kata 211 iii Pergerakan Membaca dengan sebutan yang.
Elemen-elemen tersebut ialah seni visual seni pergerakan dan juga seni muzik. Peran seni pertunjukan pada umum tidak terlepas dari berbagai aspek maupun kebutuhan. Seni Teater Fungsi Seni Secara Umum A.
SENI DALAM PENDIDIKAN. Dalam makna visi ekosistem pendidikan terdapat 7 tujuh elemen yang terdiri dari. Macam-Macam Seni 1.
Gerak Murni pure movemen 2. Gerak Tari Ruang Waktu ELEMEN PENUNJANG SENI TARI. Mengenal dan menamakan ahli keluarga asas ayah ibu adik abang dan kakak.
Seni di setiap tingkat pendidikan dapat membentuk manusia yang mengemban kepekaan estetis daya cipta intuitif imajinatif inovatif dan kritis terhadap lingkungannya. Warna merupakan elemen yang penting dalam kehidupan. Seni dalam pendidikan merupakan sesuatu yang baru dan ianya menggabungkan tiga elemen penting.
Fungsi Seni Secara Individu 1. Elemen-elemen ini diterapkan bertujuan mengukuhkan kemahiran dan keterampilan modal insan yang dihasratkan serta dapat menangani cabaran semasa dan masa hadapan. Elemen Merentas Kurikulum EMK ialah unsur nilai tambah yang diterapkan dalam proses pengajaran dan pembelajaran PdP selain yang ditetapkan dalam standard kandungan.
10 KEPENTINGAN SENI DALAM PENDIDIKAN BERDASARKAN TEORI-TEORI TERTENTU Yang pertama kepentingan Seni Dalam Pendidikan adalah untuk mengwujudkan proses pengajaran yang lebih seronok. Menggunakan kemahiran psikomotor dalam melaksanakan aktiviti. Menghayati seni kata lagu yang menghubungkaitkan nilai kasih sayang terhadap keluarga.
Dalam seni visual ianya lebih melibatkan lukisan manakala seni pergerakan melibatkan penggunaan ruang dalam sesuatu aktiviti dan seni muzik pula lebih kepada interpretasi seseorang terhadap muzik yang didengari. ELEMEN-ELEMEN SENI TARI ELEMEN POKOK.
Doc Hbef1403 Seni Dalam Pendidikan Mhd Syahmi Academia Edu
Doc Aplikasi Seni Dalam Pengajaran 1 0 Pengenalan Kepada Seni Jono Towy Academia Edu
Aplikasi Seni Dalam Pendidikan
3 Komponen Seni Dalam Pendidikan Dalam Pengajaran Dan Pembelajaran Masa Kini
Doc Seni Dalam Pendidikan Ahmad Syahmi Academia Edu
Capaian Pembelajaran Seni Budaya Pada Kurikulum Merdeka
Pendidikan Seni Visual Unsur Seni Youtube
Laporan Reflektif Seni Dalam Pendidikan Pdf
Seni Dalam Pendidikan Membalik Buku Halaman 1 14 Anyflip
Peranan 3 Komponen Seni Dalam Pendidikan Dalam Pengajaran Dan Pembelajaran Masa Kini Pdf
Assgmennt Seni Dalam Pendidikan
Unsur Unsur Dalam Seni Rupa Otosection




